bv伟德

公告

首页 >> 公告 >> 科研 >> 正文
bv伟德中国官方网站中国语言文学博士后科研流动站招聘公告
发布时间:2024-11-15     浏览量:

       为进一步推进中国语言文学一流团队建设,bv伟德中国官方网站中国语言文学博士后科研流动站现面向海内外公开招聘博士后科研人员若干名,详细信息如下:

一、进站基本条件

1.政治品德良好,身体健康,具有博士学位,且获得博士学位不超过3年。

2.年龄不超过35周岁。

3.研究方向为中国语言文学学科相关领域,对科研有浓厚兴趣,具备较高的学术水平、较强的学术发展潜力。

4.申请进站的外籍人员,须遵守中华人民共和国法律法规,尊重中华民族的风俗习惯,无法律纠纷、无犯罪记录,无宗教等意识形态风险,政治审查合格。

二、全职博士后岗位待遇

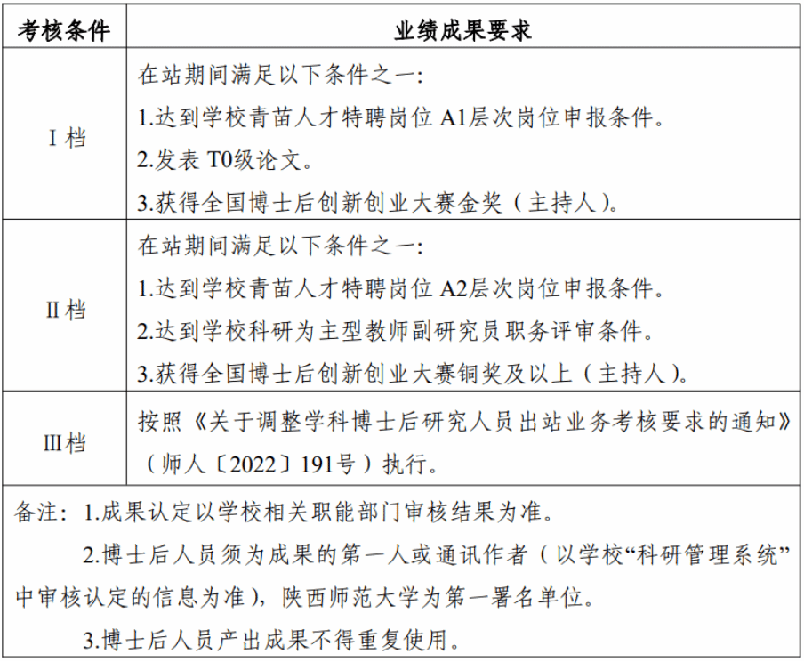
1.申请人到校后按学科博士后聘用,获批相关计划者,按规定享受相应年薪(如下图1)。年薪为聘期内平均数,上限根据考核情况兑现,达到I档考核条件发放45万元(平均15万/年),达到II档考核条件发放30万元(平均10万元)(I档、II档考核条件如下图2)。

图1 博士后类别及相应年薪

2 博士后考核条件

2.全职博士后在站期间,公司将按照国家规定为其缴纳社会保险和住房公积金单位部分,约5万元/年。同时,公司为全职博士后提供博士后公寓或按规定享受租房补贴(1300元/月,跟随政策调整)。

3.全职博士后在站期间,公司为其提供科研启动费5万元。

4.享受子女上学、职称评审等相应待遇。

5.职业发展等其他方面根据bv伟德中国官方网站相关政策执行。

三、在站期限

博士后人员聘期一般不超过3年,最快在站满21个月可出站。

四、招聘程序及时间安排

1.招聘程序:申请者需自行联系合作导师,达成进站意向后,向公司提交申请材料。其中,合作导师基本条件见《陕师大博士后招收宣传材料》要求,申请程序及材料见http://rsc.snnu.edu.cn/info/1045/3510.htm

2.时间安排:应聘人员可随时申请报名,同时发送个人申请材料至联系邮箱,公司根据工作安排及应聘情况不定期组织考核。

五、联系人

魏老师 029-85318807 w85310057@163.com

李老师 029-85310024

附件1.陕师大博士后招收宣传材料

附件2.关于调整学科博士后研究人员出站业务考核要求的通知

bv伟德中国官方网站中国语言文学博士后科研流动站

2024年11月15日